触摸延时开关电路图,工作原理图分析-KIA MOS管
触摸延时开关电路图,工作原理图分析-KIA MOS管
触摸延时开关电路原理
触摸延时开关电路是利用人体作为感应信号来控制场效应管的导通和关闭,并加入延时电路从而实现延时开关功能。在工作时,触碰触摸电极,电路将导通,在延时所需时间后开关闭合,灯亮,定时一段时间后灯灭。
触摸延时开关电路通常包括三极管、电容、场效应管等元件。具体电路设计可能有所不同,但基本原理相似。
1.感应信号触发:当人体触摸开关的金属感应部分时,会产生一个感应信号。这个信号会触发三极管导通,对一个电容进行充电,形成电压维持场效应管导通,从而使灯泡发光。
2.电容充电与放电:在触摸开关后,电容开始充电,形成一个维持灯泡发光的电压。当手离开开关后,电容停止充电,开始放电。当电容放电完成后,场效应管的栅极电势降低,进入截止状态,灯泡熄灭。
3.延时机制:延时时间主要由电路中的电容和电阻参数决定。电容通过电阻放电,电压逐渐降低,当电压不足以维持场效应管导通时,灯泡熄灭。延时时间可以通过公式T=RC计算,但由于电路元件的误差,实际延时时间可能会有所不同。
触摸延时开关电路原理图

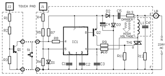
这种触摸式延时开关电路它是没有实际的开关的,和我们经常开到的墙壁开关不一样,墙壁开关只是机械式的闭合与断开。而这种触摸式开关只需要用户摸一下相应的位置就可以打开电源。灯就会被点亮,然后等到延时结束以后,灯会自动关闭。
图中左边的开关S1是一个物理开关,正常是处于闭合状态,之所以装这样一个物理开关就是以防万一发生突发情况可及时切断交流电。桥式整流电路D4是将220V交流电转变为直流电,为后级电路提供直流工作电源。单向晶闸管Q3是主要控制元件,来控制左边灯泡的开与关。三极管Q4,电容C3,三极管Q5,触摸片,电阻R11,R12等构成了触摸延时电路,去控制单向晶闸管Q3的导通与截止,进而控制照明灯的开与关。
上图的开关控制电路最大的特点就是用一个可触摸金属片去取代传统的机械式开关。当我们没有触摸金属片时,三极管Q5的状态为截止状态,电容C3通过电阻R10保持满电状态,此时电通过三极管Q4的基极与发射极驱动三极管Q4打开,将单向晶闸管Q3的触发电压拉到GND,因此单向晶闸管Q3处于截止状态,左边的照明灯也不会被点亮。
当我们去触摸金属片时,人体的感应电压通过安全的隔离电阻R11加到三极管Q5的基极,驱动三极管Q5打开,三极管Q5打开以后,集电极和发射极会处于短路状态,这时满电电容C3里面的电会被迅速放掉,进而三极管Q4的基极电压也会被拉到0V,导致三极管Q4由于没有驱动而截止,此时三极管Q4的集电极电压会被R9拉到高压,因此单向晶闸管Q3的控制极也会被拉到高压,Q3触发电压导通,进而左边的照明灯会被点亮。
当我们停止触摸金属片以后,三极管Q5就会由于没有驱动而恢复为截止状态,桥式整流电路D4通过电阻R10向电容C3充电,当充到电容上的电压超过三极管Q4的导通电压以后,三极管Q4导通,将单向晶闸管Q3的控制极拉低促使Q3截止。进而使左边照明灯熄灭。
电容C3的充电时间就是延时时间,可根据需求调整。发光二极管D5是一个电路指示灯,当黑暗的楼道需要找触摸开关时,可以先找到电路指示灯,方便展示触摸开关具体位置。
触摸延时开关电路图

触摸延时开关电路图
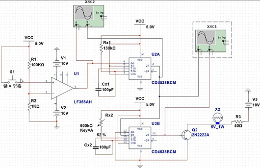
电路大约延时7秒:

联系方式:邹先生
座机:0755-83888366-8022
手机:18123972950(微信同号)
