2025考研|新闻与传播专业院校TOP10综合情况分析
新闻与传播专业是培养具有厚基础、宽口径、高素质、强能力特征的新闻传播专门人才的专业,使其具有从事新闻媒体、舆论宣传、出版发行、文化管理和教育科研等部门工作的能力和素质。
那么国内新闻与传播专业哪所学校好呢?下面研晟考研收集整理了国内新闻与传播专业最好的十所大学,一起去看下详细内容吧!
01、院校综合情况
中国人民大学--985211--北京市--A+
中国人民大学新闻学院设有新闻系、传播系、视听传播系、广告与传媒经济系、国际新闻与传播系五个系,建立了涵盖本科、硕士、博士等的全方位人才培养体系。学院首批获得新闻传播学一级学科学位授予权,拥有新闻学、传播学两个国家重点学科和国家级实验教学示范中心,是教育部人文社会科学重点研究基地“中国人民大学新闻与社会发展研究中心”依托机构。在教育部开展的四次全国一级学科评估中,中国人民大学新闻传播学科蝉联第一或被评为“A+”。2017年,中国人民大学新闻传播学科进入国家“双一流”学科建设序列。
中国传媒大学--211--北京市--A+
中国传媒大学新闻学院的前身是1959年成立的北京广播学院新闻系,是新中国最早开展新闻人才培养和科学研究的机构之一。根据教育部最新公布的全国高校学科排名,中国传媒大学新闻传播学名列全国第一(与中国人民大学新闻传播学并列)。2017年,新闻传播学成功入选国家“双一流”建设学科名单,成为学校两个国家“双一流”建设学科之一。同年,新闻学专业成为全国首个通过教育部专业试点认证的人文社科类专业。
复旦大学--985211--上海市--A
复旦大学新闻学院前身为复旦大学新闻系,创办于1929年9月,是中国历史最悠久的新闻传播教育机构。新闻学院设有新闻学、传播学、广播电视学、广告学、媒介管理学五个学术硕士专业;自2011年起设立新闻与传播硕士专业学位(两年制),现有新闻与传播、财经新闻、新媒体传播、国际新闻传播、全球媒介与传播国际双学位等五个专业方向。复旦大学新闻传播学科2007年获批为全国一级学科重点学科,学科基础扎实丰厚,拥有新闻学、传播学两个国家重点学科,2015年进入上海市重点支持的高峰学科行列。
华中科技大学--985211--北京市--A
新闻学院发展起步于1983年,创办新闻系,1998年成立学院。现有五个硕士学位授权点(含学硕和专硕),一个新闻传播学博士后科研流动站。学院在教育部公布的第四轮学科评估中,获评为A等,排名全国第三。学院在新闻史论、新媒体传播、战略传播、智能传播、科学与健康传播等研究领域居于国内领先水平,产生了一批较有影响的创新性学术成果。获批数十项国家社科重大、重点、一般社科项目和自科项目,建成多个面向国家重大战略需求的研究平台。
清华大学--985211--北京市--A-
清华大学新闻与传播学院的使命是发挥清华大学的综合优势,创建一流的新闻与传播学科,培养优秀的新闻与传播人才,探索先进的新闻与传播理念,努力推动具有中国特色和国际水准的新闻与传播教育和研究的发展,为国家培养坚持社会主义方向,具有强烈的社会责任感和使命感、突出的专业能力和高尚的职业道德的高素质 新闻与传播人才,把学院建设成为兼有教学、科研、培训和咨询功能的一流的新闻与传播学院,为建设和发展中国社会主义新闻与传播事业、为中华民族的伟大复兴贡献力量。
上海交通大学--985211--上海市--A-
上海交通大学媒体与设计学院成立于2002年9月,2017年12月更名为媒体与传播学院。上海交通大学媒体与传播学院新闻传播学科在教育部第四轮学科评估中跻身A类学科,位居全国前五。目前,学院新闻传播学科已成为具有较高国际声誉和国内领先的学科。学院下设新闻与传播系、电影电视系、文化产业管理系,现有新闻传播学一级学科博士点、新媒体传播与管理交叉一级学科博士点,新媒体一级学科硕士点,新闻传播专业硕士和MFA(影视艺术)等2个专业硕士点。
武汉大学--985211--武汉市--A-
1995年,武汉大学新闻系更名为新闻学院;1999年,新闻学院和图书情报学院合并,成立了大众传播与知识信息管理学院;2000年,新闻与传播学院组建。学院现设新闻学、广播电视、广告学、网络传播四个系,学院拥有新闻传播学一级学科,五个硕士学位授权点(新闻学、传播学、数字传媒、广播电视艺术理论、新闻与传播硕士专业学位),一个省级一级学科重点学科(新闻传播学)。
暨南大学--211--广州市--A-
暨南大学新闻与传播学院在研究生教育方面,设有新闻与传播、艺术(广播电视)两个硕士专业学位点,学院每年内招博硕士研究生招生规模约260人,外招研究生规模在全校名列前茅。研究生教育以与传媒联合培养和开放共享为主要特色,建有国家级大学生校外实践基地、华南新闻传媒联合培养研究生示范基地、华南新闻传媒协同育人中心和广东省博士后创新实验基地。公益性传媒领袖讲习班、县级融媒体实践是研究生教育品牌。
北京大学--985211--北京市--B+
北京大学新媒体研究院成立于2014年2月,是一个专注于新媒体创新发展的科研教学机构。研究院依托北京大学的学术科研积淀,致力于推动新媒体理论研究、技术创新和产业发展,努力成为国际知名、国内领先的思想库、人才库和成果库。新媒体研究院致力于打造特色学科和优势专业,专注于新媒体传播、新媒体产业政策、新媒体经营管理、网络用户行为分析、新媒体教育、新媒体技术、网络安全、数据挖掘等领域的教学与科研。
华东师范大学--211--武汉市--B+
华中师范大学新闻传播教育历史底蕴深厚。2013年6月,学院决定以原新闻传播系为基础,成立新闻传播学院。新闻传播学为湖北省一级重点学科。学院拥有新闻传播学一级硕士学位授权点和新闻与传播硕士专业学位授予点。2017年学院获批“湖北省新闻传播卓越人才培养基地”。近年来,学院承担国家科技支撑计划、国家哲学社会科学基金等重大项目近百项,多篇咨询报告被中央及地方党政部门采纳推广。2019年,学院成为湖北省部共建新闻传播学院单位。
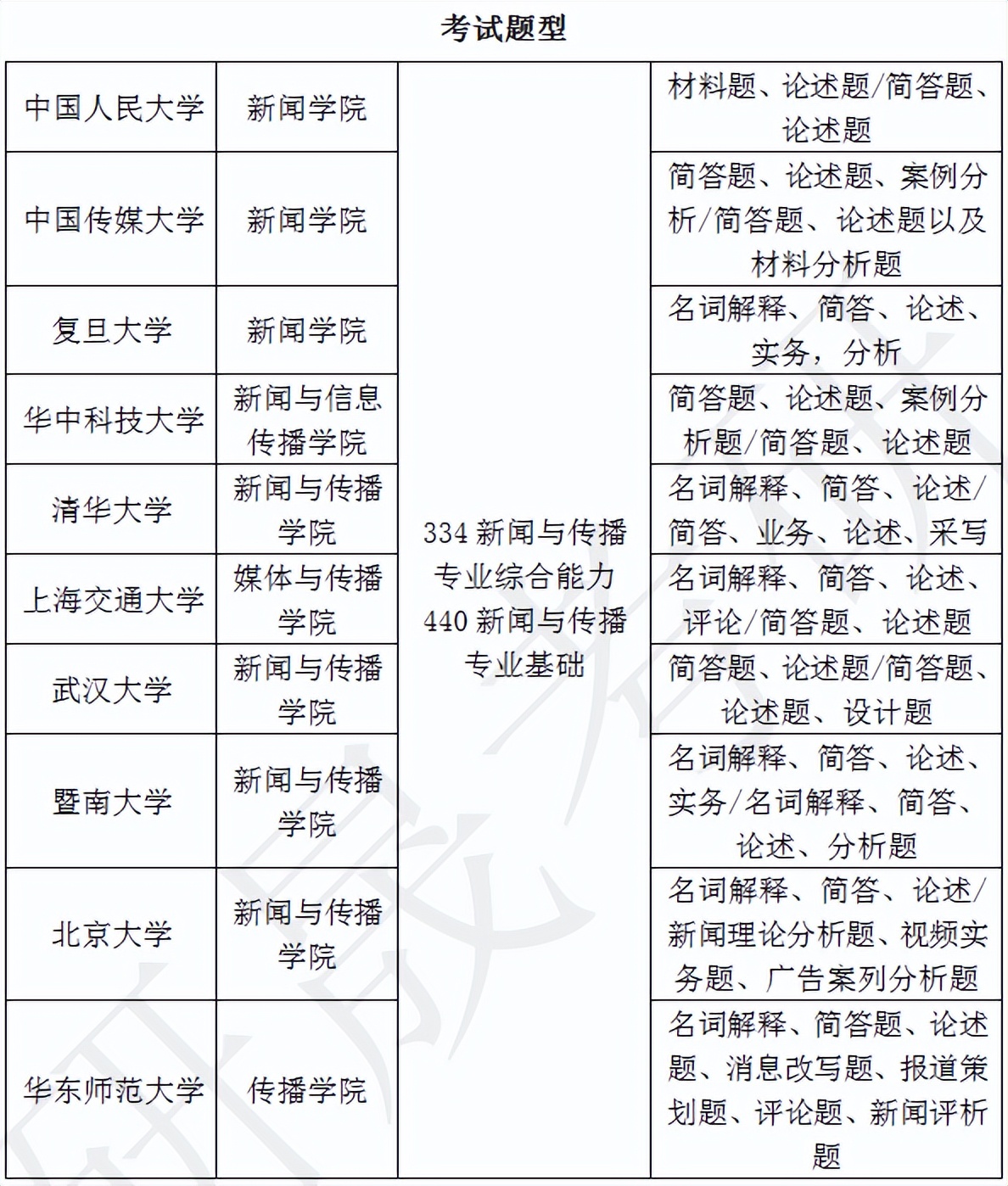
那么,新闻与传播专业的Top10的学校都考什么科目,招生人数这么样呢?继续往下看
新闻与传播考研初试科目为:思想政治理论、英语、专业课一、专业课二;

解析:
通过对各学校考试科目及招生人数的整理分析,暨南大学招生人数是比较多的,报考这个学校的话,成功的胜算可能会相对更大一些;但是从专业课方面来看,以上10所学校的专业课考试科目相同,可以说,选择这个专业课,就等于给自己增加了学校的选择机会。
除了这些,考生们还需要关注什么内容呢?自然分数线报录比是每个考生的重点关注,只有明确这些,才能给自己的择校一个明确的定位。
以下以近三年的复试录取情况为例




就业方向
总的来讲,当前新闻与传播专业毕业生主要就业方向:
1、在电视、广播、报社、期刊以及互联网等机构的总编室、广告部、经营分析部门、决策支持部门工作。
2、在广告公司、市场研究公司、信息咨询公司、企事业单位、政府部门和统计信息管理部门从事信息分析、统计分析和经营分析等工作。
3、在国家机关、文化团体、企事业单位和教育科研等部门从事文化传播、管理和教学科研等工作。
