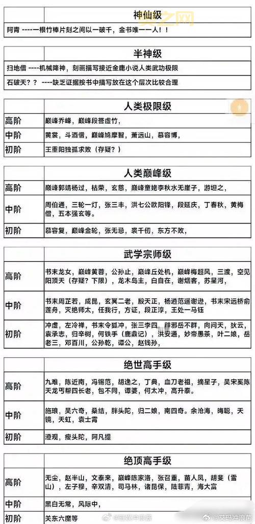
侠客风云传武功招式伤害一览表,最强武学都在这!
哎呀妈呀,今儿个我就跟你们唠唠这个啥子侠客风云传,还有那个啥子武功招式的伤害,这玩意儿我可是整不明白,我那大孙子,成天就跟我叨叨这个,耳朵都听出茧子了。
我大孙子说了,这个啥子侠客风云传里头嘞,功夫可多了去了,看得人眼花缭乱的。什么拳嘞、脚嘞、刀嘞、剑嘞,我这,哪儿记得住那么多名堂!

先说那个空着手的功夫吧,叫啥空手,我看就是瞎比划。我大孙子说这里面有个叫六脉神剑的,可厉害了,跟那个机关枪似的,嗖嗖嗖的,打人可疼了。还有啥天山六阳掌,醉拳,野球拳,这都是啥呀,听都没听过,反正就是打架呗,还有那个如来神掌和降龙十八掌,说是啥都行,能打这个,能打那个,就跟那万金油似的,哪儿都能抹。
- 六脉神剑:跟机关枪似的,打人可疼
- 天山六阳掌:不知道啥玩意,反正能打架
- 醉拳:耍酒疯打人?
- 野球拳:瞎打呗
- 如来神掌:啥都能干,万金油
- 降龙十八掌:也是啥都能干,万金油

除了空手瞎比划,还有拿家伙的。先说那个剑吧,我大孙子说有个叫辟邪剑法的,老厉害了,配上啥巨阙,还有啥甲残花,神挡杀神,佛挡杀佛,这是要上天嘞?一回合能打好几下,还能把人都给杀了,听着都吓人。还有个叫情意七剑的,说是啥都能干,还有啥独孤九剑,说是打人疼,还有啥诸子剑法,说是能防身,还有大王四神剑,说是高级货,还有个逍遥剑法,说是基础的,这都是啥跟啥嘞,听着都绕口。还有什么太极剑法,说是内功心法,能顶自己一半的力气,还有那个龙泉剑法,能顶四成的力气,还能让人流血。
再说那个刀,有个叫无极刀法的,说是啥都能干,还有个庖丁解牛刀,说是打人疼,还有个霹雳刀法,说是能防身,这不跟那个剑差不多嘛。还有些啥指法,我大孙子说有个拜火三迦叶,比那个六脉神剑差一点,但是能把人冻伤,能把人打成重伤,也挺厉害的。
- 辟邪剑法:老厉害了,神挡杀神,佛挡杀佛
- 情意七剑:啥都能干
- 独孤九剑:打人疼
- 诸子剑法:能防身
- 大王四神剑:高级货
- 逍遥剑法:基础的
- 无极刀法:啥都能干
- 庖丁解牛刀:打人疼
- 霹雳刀法:能防身
- 拜火三迦叶:能把人冻伤,能把人打成重伤

还有个叫啥药王神针的,说是奶妈用的,我大孙子说这玩意儿打人不疼,就会给人加血,打厉害的都不顶用,没啥人用。这不就是个治病救人的嘛,跟打架有啥关系嘞。

我大孙子还说,你要是练那个空手的,还能换着用,想用哪个用哪个,花样多着呢。这不就是瞎胡闹嘛,哪有那么多讲究嘞。反正,这个啥子侠客风云传,里头的武功招式,那可是多了去了,什么伤害高,什么伤害低,我这是整不明白了,我大孙子喜欢玩,就让他玩去吧。我就希望他别老玩这个,多出去走走,别成天闷在屋里,对眼睛不好。
你们要是也玩这个啥子侠客风云传,也来跟我说说,还有啥厉害的功夫,我这也长长见识。说不定我还能跟我大孙子说道说道,让他也知道知道他奶奶不是啥都不懂。不过说来说去,都是打来打去,有啥好的,打坏了咋整。还不如学学种地,还能有口饭吃。你们说是不是这个理儿?
不说了不说了,我得去看看我家那几只老母鸡下蛋了没,这可是家里的宝贝,可不能饿着了。你们也别光顾着玩,该干啥干啥去吧。
