艾诺迪亚4紫装掉落出处在哪?高爆率地图分享!
哎呦喂,今儿个咱就来唠唠这个,这个啥艾诺迪亚4,里头那个紫装,都从哪旮旯里蹦出来。这玩意儿,说起来,可真是让人又爱又恨呐!想要吧,它死活不出,不想要吧,它说不定还给你来个惊喜。这不,今儿个我就给你们好好说道说道。
先说说那些个地儿吧,啥地下城嘞,副本,都是藏宝贝的地儿。俺们村那二愣子,天天就泡在那里面,说是要打个啥厉害的装备出来。你还别说,那小子运气还真不赖,前几天还真让他给捣鼓出一个紫色的啥玩意儿,都说他走狗屎运了。

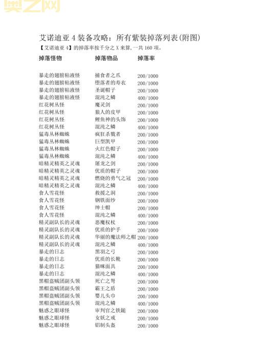
咱接着说嘞,这紫装可不是那么好弄的,得打那些个厉害的怪物。我给你们念念都有啥嘞:
- 有个叫啥“颠疯的白发哥布林战士”,这名字可真拗口,它身上能掉个“黑暗之头巾”,是个帽子。
- 还有个“狂暴的狼人”,能掉个“英雄之盔”,也是个帽子。
- “黑帽盗贼团副头领”,这个能掉啥来着?哦,对喽,想不起来了。
- “猛毒丛林蜘蛛”,这个听着就吓人,不知道能掉个啥。
- “狂暴的洞穴老鼠”,这老鼠可真够厉害的,能掉个“暗杀者的裹头巾”,还是个帽子。
- “魅惑之眼球怪”,妈呀,这名字听着都瘆得慌。
- “红花树丛怪”,这个名字倒还挺好听。
- “暴走的翅膀黏液怪”,这是个啥玩意儿?
- “暗精灵精英之灵魂”,听着就不是个好惹的。
- “冰弹乌龟”,这乌龟还能吐冰?


这都啥跟啥嘞,我这可是记不住这么多。反正,就是打那些个厉害的怪物,就能掉好东西。你们这些年轻人,脑子好使,多去试试,指不定就能打出个啥紫装来呢!
再说说那些个地图,啥黑暗森林嘞,幽暗的洞穴嘞,还有那个古老遗迹,都是藏宝的好地方。不过,这些地方可都危险着呢,你们去的时候可得小心点儿,别宝贝没捞着,再把自个儿给搭进去,那可就划不来了。
还有个啥“记忆3F左”,那里有个“古旧的城堡”,里头有个“被黑暗感染的盗贼团头领”,能掉好东西。还有个“记忆3F右”,有个“幻影之森”,里头有个“暴走的暗精灵副队长之亡灵”,也能掉好东西。那边还有个“破灭之核”听说老厉害了。
还有个啥“变异的丧失”,能掉“里奇尔王的战袍”、“军团护手”、“绿葱爆炸头”、“黑暗切割斧”,这都是啥玩意儿嘞,我这是整不明白了。
再给你们说说那些个怪物都掉啥嘞:

- “邪恶的精灵弓手之蜡像”,能掉个“兔耳朵”和“狙击之弩”。
- “无法控制的石巨人”,能掉个“风神之弓”和“斗士之盔”。
可累死我这把老骨头了。今儿个就先说到这儿吧,你们要是还想知道啥,就再来问我。我这虽然没啥文化,但这些个事儿,我还是能给你们说道说道的。记住,打紫装,就得去那些个危险的地方,打那些个厉害的怪物。不过,也得量力而行,别为了个装备,把小命给丢了,那就得不偿失了。这艾诺迪亚4的紫装掉落出处嘞,可真是个让人头疼的事儿,希望我今儿个说的这些,能帮到你们吧!

