离开央视的主持人都去哪了?网友:主持的尽头是直播带货 近日,CCTV节目官网公布了新的主持人名单中,CCTV-3综艺频道主持人已无李思思的名字。此外,刘芳菲也从中文国际频道主持人名单中消失。10月18日... 奥之网/ 攻略技巧/ 2025-10-28/ 54 阅读
42岁香港三级片女星,下嫁山东农村,曾不雅照满天飞,现官宣怀孕 如今的她再次出现在大众视野中,没想到却怀抱大肚、素面朝天地坐在山东农村的小医院里,一边摇着扇子,一边笑着和网友分享:“我42岁怀孕了。”... 奥之网/ 攻略技巧/ 2025-09-28/ 88 阅读
曾是香港三级片女星,如今下嫁山东农村,42岁张暖雅怀孕满眼幸福 十三年前,一部电影《喜爱夜蒲2》开播,其中一位新出道的演员引起了大家的关注。在这部剧情聚焦于夜场爱情故事的风月片里,张暖雅极大的露肤度,吸引不少观众目光... 奥之网/ 攻略技巧/ 2025-09-28/ 88 阅读
香港三级片女演员下嫁农村,曾不雅照满天飞,如今42岁官宣怀孕 港星张暖雅和刘先生已经结婚。她比他年长不少,42岁了,怀孕了。她以前拍过那些很大胆的电影,出生在山东,这些事儿在网上都有。现在,她没有再拍电影,经常在网络上发些日常照片... 奥之网/ 攻略技巧/ 2025-09-28/ 93 阅读
酷派双十一首战创佳绩 在京东销售额同比增幅超150% 一年一度的双十一即将过去,各大手机厂商和电商平台在这个狂欢节中赚的盆满体钵。而日前,公布的2016京东3c双十一战报中显示,在11月1日至11日期间... 奥之网/ 游戏问答/ 2025-09-27/ 113 阅读
这座“城”10岁了!青山湖畔科技之林正葱郁 从杭州武林广场一路向西47.3公里,有一个青山湖,水域面积10平方公里,比西湖大近1/3。10年前,人们说起青山湖,赞一声:“山好水好风光好!”一湖碧水,一山绿树... 奥之网/ 攻略技巧/ 2025-09-27/ 108 阅读
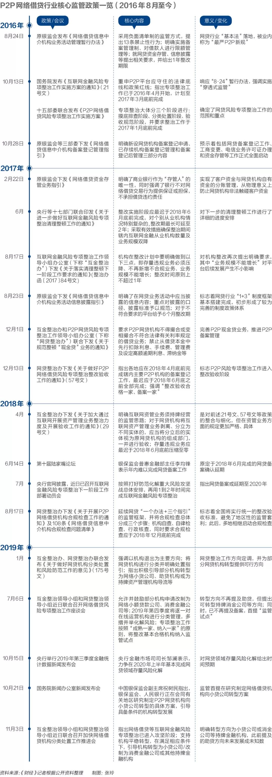
拆弹P2P:退出主旋律定调,试点不再、助贷转型前景未明 互金整治领导小组和网贷整治领导小组在近日联合召开的加快网络借贷机构分类处置工作推进会上明确,下一步工作要坚定以退出为主要方向。... 奥之网/ 游戏问答/ 2025-09-17/ 72 阅读
陆金所暗示将退出P2P业务,频频“爆雷”,急速萎缩的P2P金融还有救吗? 本文刊载于《三联生活周刊》2019年第32期,原文标题《再见P2P》曾经风靡一时的P2P金融,正在逐渐退出历史舞台。... 奥之网/ 游戏问答/ 2025-09-17/ 124 阅读
关晓彤大胆突破!泳装照惊艳,身材比例绝了,与鹿晗感情状态成谜 天蓝色泳装一甩出来,热搜直接爆了。照片里,关晓彤侧躺在白沙滩,挂脖系带勒出锁骨窝的小阴影,草帽一压,墨镜一滑,镜头怼得近,连膝盖上那层细沙都看得清。... 奥之网/ 热点新闻/ 2025-09-16/ 130 阅读
风光背后的阴影 传统行业资讯网站面临转型 去年9月,搜房网也成功上市,如今也是市值20亿美元的上市公司,可见资讯类门户网站并非与时代脱节,仅仅是因为大多数资讯类行业门户网站的经营管理者没有找到好的方向。... 奥之网/ 游戏问答/ 2025-09-06/ 72 阅读